23. Neural Network Regression with JAX#

GPU

This lecture was built using a machine with access to a GPU.

Google Colab has a free tier with GPUs that you can access as follows:

  1. Click on the “play” icon top right

  2. Select Colab

  3. Set the runtime environment to include a GPU

23.1. Outline#

In a previous lecture, we showed how to implement regression using a neural network via the deep learning library Keras.

In this lecture, we solve the same problem directly, using JAX operations rather than relying on the Keras frontend.

The objectives are

  • Understand the nuts and bolts of the exercise better

  • Explore more features of JAX

  • Observe how using JAX directly allows us to greatly improve performance.

The lecture proceeds in three stages:

  1. We solve the problem using Keras, to give ourselves a benchmark.

  2. We solve the same problem in pure JAX, using pytree operations and gradient descent.

  3. We solve the same problem using a combination of JAX and Optax, an optimization library built for JAX.

We begin with imports and installs.

import numpy as np
import jax
import jax.numpy as jnp
import matplotlib.pyplot as plt
import os
from time import time
from typing import NamedTuple
from functools import partial
Matplotlib is building the font cache; this may take a moment.
!pip install keras optax

Hide code cell output

Collecting keras
  Downloading keras-3.12.0-py3-none-any.whl.metadata (5.9 kB)
Collecting optax
  Downloading optax-0.2.6-py3-none-any.whl.metadata (7.6 kB)
Collecting absl-py (from keras)
  Downloading absl_py-2.3.1-py3-none-any.whl.metadata (3.3 kB)
Requirement already satisfied: numpy in /home/runner/miniconda3/envs/quantecon/lib/python3.13/site-packages (from keras) (2.1.3)
Collecting rich (from keras)
  Downloading rich-14.2.0-py3-none-any.whl.metadata (18 kB)
Collecting namex (from keras)
  Downloading namex-0.1.0-py3-none-any.whl.metadata (322 bytes)
Requirement already satisfied: h5py in /home/runner/miniconda3/envs/quantecon/lib/python3.13/site-packages (from keras) (3.12.1)
Collecting optree (from keras)
  Downloading optree-0.18.0-cp313-cp313-manylinux_2_27_x86_64.manylinux_2_28_x86_64.whl.metadata (34 kB)
Requirement already satisfied: ml-dtypes in /home/runner/miniconda3/envs/quantecon/lib/python3.13/site-packages (from keras) (0.5.4)
Requirement already satisfied: packaging in /home/runner/miniconda3/envs/quantecon/lib/python3.13/site-packages (from keras) (24.2)
Collecting chex>=0.1.87 (from optax)
  Downloading chex-0.1.91-py3-none-any.whl.metadata (18 kB)
Requirement already satisfied: jax>=0.5.3 in /home/runner/miniconda3/envs/quantecon/lib/python3.13/site-packages (from optax) (0.8.1)
Requirement already satisfied: jaxlib>=0.5.3 in /home/runner/miniconda3/envs/quantecon/lib/python3.13/site-packages (from optax) (0.8.1)
Collecting typing_extensions>=4.15.0 (from chex>=0.1.87->optax)
  Downloading typing_extensions-4.15.0-py3-none-any.whl.metadata (3.3 kB)
Requirement already satisfied: toolz>=1.0.0 in /home/runner/miniconda3/envs/quantecon/lib/python3.13/site-packages (from chex>=0.1.87->optax) (1.0.0)
Requirement already satisfied: opt_einsum in /home/runner/miniconda3/envs/quantecon/lib/python3.13/site-packages (from jax>=0.5.3->optax) (3.4.0)
Requirement already satisfied: scipy>=1.13 in /home/runner/miniconda3/envs/quantecon/lib/python3.13/site-packages (from jax>=0.5.3->optax) (1.15.3)
Requirement already satisfied: markdown-it-py>=2.2.0 in /home/runner/miniconda3/envs/quantecon/lib/python3.13/site-packages (from rich->keras) (3.0.0)
Requirement already satisfied: pygments<3.0.0,>=2.13.0 in /home/runner/miniconda3/envs/quantecon/lib/python3.13/site-packages (from rich->keras) (2.19.1)
Requirement already satisfied: mdurl~=0.1 in /home/runner/miniconda3/envs/quantecon/lib/python3.13/site-packages (from markdown-it-py>=2.2.0->rich->keras) (0.1.0)
Downloading keras-3.12.0-py3-none-any.whl (1.5 MB)
?25l   ━━━━━━━━━━━━━━━━━━━━━━━━━━━━━━━━━━━━━━━━ 0.0/1.5 MB ? eta -:--:--
   ━━━━━━━━━━━━━━━━━━━━━━━━━━━━━━━━━━━━━━━━ 1.5/1.5 MB 50.3 MB/s eta 0:00:00
?25hDownloading optax-0.2.6-py3-none-any.whl (367 kB)
Downloading absl_py-2.3.1-py3-none-any.whl (135 kB)
Downloading chex-0.1.91-py3-none-any.whl (100 kB)
Downloading typing_extensions-4.15.0-py3-none-any.whl (44 kB)
Downloading namex-0.1.0-py3-none-any.whl (5.9 kB)
Downloading optree-0.18.0-cp313-cp313-manylinux_2_27_x86_64.manylinux_2_28_x86_64.whl (414 kB)
Downloading rich-14.2.0-py3-none-any.whl (243 kB)
Installing collected packages: namex, typing_extensions, absl-py, rich, optree, keras, chex, optax
?25l
  Attempting uninstall: typing_extensions
    Found existing installation: typing_extensions 4.12.2
    Uninstalling typing_extensions-4.12.2:
   ━━━━━╺━━━━━━━━━━━━━━━━━━━━━━━━━━━━━━━━━━ 1/8 [typing_extensions]
   ━━━━━╺━━━━━━━━━━━━━━━━━━━━━━━━━━━━━━━━━━ 1/8 [typing_extensions]
      Successfully uninstalled typing_extensions-4.12.2
   ━━━━━╺━━━━━━━━━━━━━━━━━━━━━━━━━━━━━━━━━━ 1/8 [typing_extensions]
   ━━━━━━━━━━╺━━━━━━━━━━━━━━━━━━━━━━━━━━━━━ 2/8 [absl-py]
   ━━━━━━━━━━━━━━━╺━━━━━━━━━━━━━━━━━━━━━━━━ 3/8 [rich]
   ━━━━━━━━━━━━━━━━━━━━━━━━━╺━━━━━━━━━━━━━━ 5/8 [keras]
   ━━━━━━━━━━━━━━━━━━━━━━━━━╺━━━━━━━━━━━━━━ 5/8 [keras]
   ━━━━━━━━━━━━━━━━━━━━━━━━━╺━━━━━━━━━━━━━━ 5/8 [keras]
   ━━━━━━━━━━━━━━━━━━━━━━━━━╺━━━━━━━━━━━━━━ 5/8 [keras]
   ━━━━━━━━━━━━━━━━━━━━━━━━━╺━━━━━━━━━━━━━━ 5/8 [keras]
   ━━━━━━━━━━━━━━━━━━━━━━━━━╺━━━━━━━━━━━━━━ 5/8 [keras]
   ━━━━━━━━━━━━━━━━━━━━━━━━━━━━━━━━━━━╺━━━━ 7/8 [optax]
   ━━━━━━━━━━━━━━━━━━━━━━━━━━━━━━━━━━━╺━━━━ 7/8 [optax]
   ━━━━━━━━━━━━━━━━━━━━━━━━━━━━━━━━━━━━━━━━ 8/8 [optax]

Successfully installed absl-py-2.3.1 chex-0.1.91 keras-3.12.0 namex-0.1.0 optax-0.2.6 optree-0.18.0 rich-14.2.0 typing_extensions-4.15.0
os.environ['KERAS_BACKEND'] = 'jax'

Note

Without setting the backend to JAX, the imports below might fail.

If you have problems running the next cell in Jupyter, try

  1. quitting

  2. running export KERAS_BACKEND="jax"

  3. starting Jupyter on the command line from the same terminal.

import keras
from keras import Sequential
from keras.layers import Dense
import optax

23.2. Set Up#

Here we briefly describe the problem and generate synthetic data.

23.2.1. Flow#

We use the routine from Simple Neural Network Regression with Keras and JAX to generate data for one-dimensional nonlinear regression.

Then we will create a dense (i.e., fully connected) neural network with 4 layers, where the input and hidden layers map to \(k\)-dimensional output space.

The inputs and outputs are scalar (for one-dimensional nonlinear regression), so the overall mapping is

\[ \mathbb R \to \mathbb R^k \to \mathbb R^k \to \mathbb R^k \to \mathbb R \]

Here’s a class to store the learning-related constants we’ll use across all implementations.

Our default value of \(k\) will be 10.

class Config(NamedTuple):
    epochs: int = 4000             # Number of passes through the data set
    output_dim: int = 10           # Output dimension of input and hidden layers
    learning_rate: float = 0.001   # Learning rate for gradient descent
    layer_sizes: tuple = (1, 10, 10, 10, 1)  # Sizes of each layer in the network
    seed: int = 14                 # Random seed for data generation

23.2.2. Data#

Here’s the function to generate the data for our regression analysis.

def generate_data(
        key: jax.Array,         # JAX random key
        data_size: int = 400,   # Sample size
        x_min: float = 0.0,     # Minimum x value
        x_max: float = 5.0      # Maximum x value
    ):
    """
    Generate synthetic regression data.
    """
    x = jnp.linspace(x_min, x_max, num=data_size)
    ϵ = 0.2 * jax.random.normal(key, shape=(data_size,))
    y = x**0.5 + jnp.sin(x) + ϵ
    # Return observations as column vectors
    x = jnp.reshape(x, (data_size, 1))
    y = jnp.reshape(y, (data_size, 1))
    return x, y

Here’s a plot of the data.

config = Config()
key = jax.random.PRNGKey(config.seed)
key_train, key_validate = jax.random.split(key)
x_train, y_train = generate_data(key_train)
x_validate, y_validate = generate_data(key_validate)
fig, ax = plt.subplots()
ax.scatter(x_train, y_train, alpha=0.5)
ax.scatter(x_validate, y_validate, color='red', alpha=0.5)
ax.set_xlabel('x')
ax.set_ylabel('y')
plt.show()
W1209 01:43:54.554419    2067 cuda_executor.cc:1802] GPU interconnect information not available: INTERNAL: NVML doesn't support extracting fabric info or NVLink is not used by the device.
W1209 01:43:54.558072    1990 cuda_executor.cc:1802] GPU interconnect information not available: INTERNAL: NVML doesn't support extracting fabric info or NVLink is not used by the device.
_images/7ea791230ffb7c122da8545186e7d132235964cf0fb995b056b881585a258fb8.png

23.3. Training with Keras#

We build a Keras model that can fit a nonlinear function to the generated data using an ANN.

We will use this fit as a benchmark to test our JAX code.

Since its role is only a benchmark, we refer readers to the previous lecture for details on the Keras interface.

We start with a function to build the model.

def build_keras_model(
        config: Config,                     # contains configuration data
        activation_function: str = 'tanh'   # activation with default
    ):
    model = Sequential()
    # Add layers to the network sequentially, from inputs towards outputs
    for i in range(len(config.layer_sizes) - 1):
        model.add(
           Dense(units=config.output_dim, activation=activation_function)
        )
    # Add a final layer that maps to a scalar value, for regression.
    model.add(Dense(units=1))
    # Embed training configurations
    model.compile(
        optimizer=keras.optimizers.SGD(),
        loss='mean_squared_error'
    )
    return model

Notice that we’ve set the optimizer to use stochastic gradient descent and a mean square loss.

Here is a function to train the model.

def train_keras_model(
        model,          # Instance of Keras Sequential model
        x,              # Training data, inputs 
        y,              # Training data, outputs 
        x_validate,     # Validation data, inputs
        y_validate,     # Validation data, outputs
        config: Config  # contains configuration data
    ):
    print(f"Training NN using Keras.")
    start_time = time()
    training_history = model.fit(
        x, y,
        batch_size=max(x.shape),
        verbose=0,
        epochs=config.epochs,
        validation_data=(x_validate, y_validate)
    )
    elapsed = time() - start_time
    mse = model.evaluate(x_validate, y_validate, verbose=2)
    print(f"Trained in {elapsed:.2f} seconds, validation data MSE = {mse}")
    return model, training_history, elapsed, mse

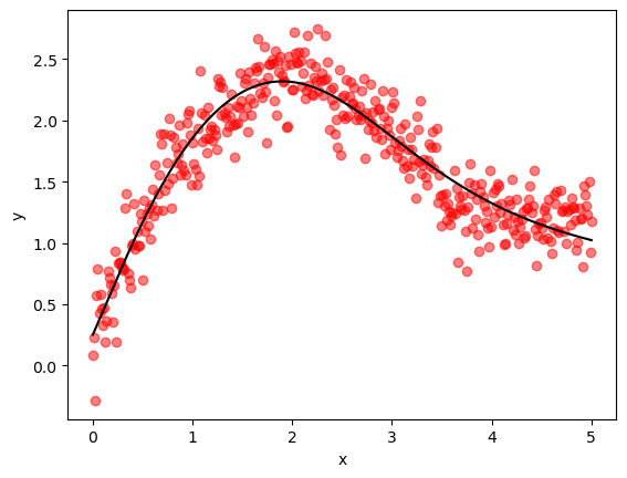
The next function extracts and visualizes a prediction from the trained model.

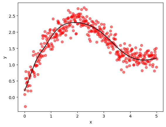
def plot_keras_output(model, x, y, x_validate, y_validate):
    y_predict = model.predict(x_validate, verbose=2)
    fig, ax = plt.subplots()
    ax.scatter(x_validate, y_validate, color='red', alpha=0.5)
    ax.plot(x_validate, y_predict, label="fitted model", color='black')
    ax.set_xlabel('x')
    ax.set_ylabel('y')
    plt.show()

Let’s run the Keras training:

config = Config()
model = build_keras_model(config)
model, training_history, keras_runtime, keras_mse = train_keras_model(
    model, x_train, y_train, x_validate, y_validate, config
)
plot_keras_output(model, x_train, y_train, x_validate, y_validate)
Training NN using Keras.
13/13 - 1s - 46ms/step - loss: 0.0429
Trained in 19.45 seconds, validation data MSE = 0.04287196695804596
13/13 - 0s - 25ms/step
_images/b2bab8c2ad34be00953f714c3c32b40a97d9ebb773a6dbaa2d290686a4354850.png

The fit is good and we note the relatively low final MSE.

23.4. Training with JAX#

For the JAX implementation, we need to construct the network ourselves, as a map from inputs to outputs.

We’ll use the same network structure we used for the Keras implementation.

23.4.1. Background and set up#

The neural network has the form

\[ f(\theta, x) = (A_3 \circ \sigma \circ A_2 \circ \sigma \circ A_1 \circ \sigma \circ A_0)(x) \]

Here

  • \( x \) is a scalar input – a point on the horizontal axis in the Keras estimation above,

  • \( \circ \) means composition of maps,

  • \( \sigma \) is the activation function – in our case, \( \tanh \), and

  • \( A_i \) represents the affine map \( A_i x = W_i x + b_i \).

Each matrix \( W_i \) is called a weight matrix and each vector \( b_i \) is called a bias term.

The symbol \( \theta \) represents the entire collection of parameters:

\[ \theta = (W_0, b_0, W_1, b_1, W_2, b_2, W_3, b_3) \]

In fact, when we implement the affine map \( A_i x = W_i x + b_i \), we will work with row vectors rather than column vectors, so that

  • \( x \) and \( b_i \) are stored as row vectors, and

  • the mapping is executed by JAX via the expression x @ W + b.

Here’s a class to store parameters for one layer of the network.

class LayerParams(NamedTuple):
    """
    Stores parameters for one layer of the neural network.

    """
    W: jnp.ndarray     # weights
    b: jnp.ndarray     # biases

The following function initializes a single layer of the network using He initialization for weights and ones for biases.

def initialize_layer(in_dim, out_dim, key):
    """
    Initialize weights and biases for a single layer of a the network.
    Use He initialization for weights and ones for biases.

    """
    W = jax.random.normal(key, shape=(in_dim, out_dim)) * jnp.sqrt(2 / in_dim)
    b = jnp.ones((1, out_dim))
    return LayerParams(W, b)

The next function builds an entire network, as represented by its parameters, by initializing layers and stacking them into a list.

def initialize_network(
        key: jax.Array,     # JAX random key
        config: Config      # contains configuration data
    ):
    """
    Build a network by initializing all of the parameters.
    A network is a list of LayerParams instances, each
    containing a weight-bias pair (W, b).

    """
    layer_sizes = config.layer_sizes
    params = []
    for i in range(len(layer_sizes) - 1):
        key, subkey = jax.random.split(key)
        layer = initialize_layer(
            layer_sizes[i],      # in dimension for layer
            layer_sizes[i + 1],  # out dimension for layer
            subkey
        )
        params.append(layer)
    return params

Wait, you say!

Shouldn’t we concatenate the elements of \( \theta \) into some kind of big array, so that we can do autodiff with respect to this array?

Actually we don’t need to — we use the JAX PyTree approach discussed below.

23.4.2. Coding the network#

Here’s our implementation of the ANN \(f\):

def f(
        θ: list,                        # Network parameters (pytree)
        x: jnp.ndarray,                 # Input data (row vector)
        σ: callable = jnp.tanh          # Activation function
    ):
    """
    Perform a forward pass over the network to evaluate f(θ, x).
    """
    *hidden, last = θ
    for layer in hidden:
        x = σ(x @ layer.W + layer.b)
    x = x @ last.W + last.b
    return x 

The function \( f \) is appropriately vectorized, so that we can pass in the entire set of input observations as x and return the predicted vector of outputs y_hat = f(θ, x) corresponding to each data point.

The loss function is mean squared error, the same as the Keras case.

def loss_fn(
        θ: list,            # Network parameters (pytree)
        x: jnp.ndarray,     # Input data
        y: jnp.ndarray      # Target data
    ):
    return jnp.mean((f(θ, x) - y)**2)

We’ll use its gradient to do stochastic gradient descent.

(Technically, we will be doing gradient descent, rather than stochastic gradient descent, since will not randomize over sample points when we evaluate the gradient.)

loss_gradient = jax.jit(jax.grad(loss_fn))

The gradient of loss_fn is with respect to the first argument θ.

The code above seems kind of magical, since we are differentiating with respect to a parameter “vector” stored as a list of dictionaries containing arrays.

How can we differentiate with respect to such a complex object?

The answer is that the list of dictionaries is treated internally as a pytree.

The JAX function grad understands how to

  1. extract the individual arrays (the “leaves” of the tree),

  2. compute derivatives with respect to each one, and

  3. pack the resulting derivatives into a pytree with the same structure as the parameter vector.

23.4.3. Gradient descent#

Using the above code, we can now write our rule for updating the parameters via gradient descent, which is the algorithm we covered in our lecture on autodiff.

In this case, to keep things as simple as possible, we’ll use a fixed learning rate for every iteration.

def update_parameters(
        θ: list,            # Current parameters (pytree)
        x: jnp.ndarray,     # Input data
        y: jnp.ndarray,     # Target data
        config: Config      # contains configuration data
    ):
    """
    Update the parameter pytree using gradient descent.

    """
    λ = config.learning_rate
    # Specify the update rule
    def gradient_descent_step(p, g):
        """
        A rule for updating parameter vector p given gradient vector g.
        It will be applied to each leaf of the pytree of parameters.
        """
        return p - λ * g
    gradient = loss_gradient(θ, x, y)
    # Use tree.map to apply the update rule to the parameter vectors
    θ_new = jax.tree.map(gradient_descent_step, θ, gradient)
    return θ_new

Here jax.tree.map understands θ and gradient as pytrees of the same structure and executes p - λ * g on the corresponding leaves of the pair of trees.

Each weight matrix and bias vector is updated by gradient descent, exactly as required.

Here’s code that puts this all together.

@partial(jax.jit, static_argnames=['config'])
def train_jax_model(
        θ: list,                    # Initial parameters (pytree)
        x: jnp.ndarray,             # Training input data
        y: jnp.ndarray,             # Training target data
        config: Config              # contains configuration data
    ):
    """
    Train model using gradient descent.

    """
    def update(_, θ):
        θ_new = update_parameters(θ, x, y, config)
        return θ_new

    θ_final = jax.lax.fori_loop(0, config.epochs, update, θ)
    return θ_final

23.4.4. Execution#

Let’s run our code and see how it goes.

We’ll reuse the data we generated earlier.

# Reset parameter vector
config = Config()
param_key = jax.random.PRNGKey(1234)
θ = initialize_network(param_key, config)

# Warmup run to trigger JIT compilation
train_jax_model(θ, x_train, y_train, config)

# Reset and time the actual run
θ = initialize_network(param_key, config)
start_time = time()
θ = train_jax_model(θ, x_train, y_train, config)
θ[0].W.block_until_ready()  # Ensure computation completes
jax_runtime = time() - start_time

jax_mse = loss_fn(θ, x_validate, y_validate)
jax_train_mse = loss_fn(θ, x_train, y_train)
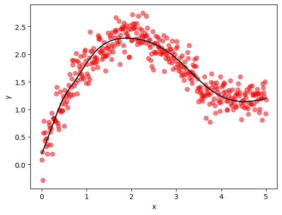
print(f"Trained model with JAX in {jax_runtime:.2f} seconds.")
print(f"Final MSE on validation data = {jax_mse:.6f}")
Trained model with JAX in 0.28 seconds.
Final MSE on validation data = 0.042119

Despite the simplicity of our implementation, we actually perform slightly better than Keras.

Here’s a visualization of the quality of our fit.

fig, ax = plt.subplots()
ax.scatter(x_validate, y_validate, color='red', alpha=0.5)
ax.plot(x_validate.flatten(), f(θ, x_validate).flatten(),
        label="fitted model", color='black')
ax.set_xlabel('x')
ax.set_ylabel('y')
plt.show()

23.5. JAX plus Optax#

Our hand-coded optimization routine above was quite effective, but in practice we might wish to use an optimization library written for JAX.

One such library is Optax.

23.5.1. Optax with SGD#

Here’s a training routine using Optax’s stochastic gradient descent solver.

@partial(jax.jit, static_argnames=['config'])
def train_jax_optax(
        θ: list,                    # Initial parameters (pytree)
        x: jnp.ndarray,             # Training input data
        y: jnp.ndarray,             # Training target data
        config: Config              # contains configuration data
    ):
    " Train model using Optax SGD optimizer. "
    epochs = config.epochs
    learning_rate = config.learning_rate
    solver = optax.sgd(learning_rate)
    opt_state = solver.init(θ)

    def update(_, loop_state):
        θ, opt_state = loop_state
        grad = loss_gradient(θ, x, y)
        updates, new_opt_state = solver.update(grad, opt_state, θ)
        θ_new = optax.apply_updates(θ, updates)
        new_loop_state = θ_new, new_opt_state
        return new_loop_state

    initial_loop_state = θ, opt_state
    final_loop_state = jax.lax.fori_loop(0, epochs, update, initial_loop_state)
    θ_final, _ = final_loop_state
    return θ_final

Let’s try running it.

# Reset parameter vector
θ = initialize_network(param_key, config)

# Warmup run to trigger JIT compilation
train_jax_optax(θ, x_train, y_train, config)

# Reset and time the actual run
θ = initialize_network(param_key, config)
start_time = time()
θ = train_jax_optax(θ, x_train, y_train, config)
θ[0].W.block_until_ready()  # Ensure computation completes
optax_sgd_runtime = time() - start_time

optax_sgd_mse = loss_fn(θ, x_validate, y_validate)
optax_sgd_train_mse = loss_fn(θ, x_train, y_train)
print(f"Trained model with JAX and Optax SGD in {optax_sgd_runtime:.2f} seconds.")
print(f"Final MSE on validation data = {optax_sgd_mse:.6f}")
Trained model with JAX and Optax SGD in 0.27 seconds.
Final MSE on validation data = 0.042119
fig, ax = plt.subplots()
ax.scatter(x_validate, y_validate, color='red', alpha=0.5)
ax.plot(x_validate.flatten(), f(θ, x_validate).flatten(),
        label="fitted model", color='black')
ax.set_xlabel('x')
ax.set_ylabel('y')
plt.show()

23.5.2. Optax with ADAM#

We can also consider using a slightly more sophisticated gradient-based method, such as ADAM.

You will notice that the syntax for using this alternative optimizer is very similar.

@partial(jax.jit, static_argnames=['config'])
def train_jax_optax_adam(
        θ: list,                    # Initial parameters (pytree)
        x: jnp.ndarray,             # Training input data
        y: jnp.ndarray,             # Training target data
        config: Config              # contains configuration data
    ):
    " Train model using Optax ADAM optimizer. "
    epochs = config.epochs
    learning_rate = config.learning_rate
    solver = optax.adam(learning_rate)
    opt_state = solver.init(θ)

    def update(_, loop_state):
        θ, opt_state = loop_state
        grad = loss_gradient(θ, x, y)
        updates, new_opt_state = solver.update(grad, opt_state, θ)
        θ_new = optax.apply_updates(θ, updates)
        return (θ_new, new_opt_state)

    initial_loop_state = θ, opt_state
    θ_final, _ = jax.lax.fori_loop(0, epochs, update, initial_loop_state)
    return θ_final
# Reset parameter vector
θ = initialize_network(param_key, config)

# Warmup run to trigger JIT compilation
train_jax_optax_adam(θ, x_train, y_train, config)

# Reset and time the actual run
θ = initialize_network(param_key, config)
start_time = time()
θ = train_jax_optax_adam(θ, x_train, y_train, config)
θ[0].W.block_until_ready()  # Ensure computation completes
optax_adam_runtime = time() - start_time

optax_adam_mse = loss_fn(θ, x_validate, y_validate)
optax_adam_train_mse = loss_fn(θ, x_train, y_train)
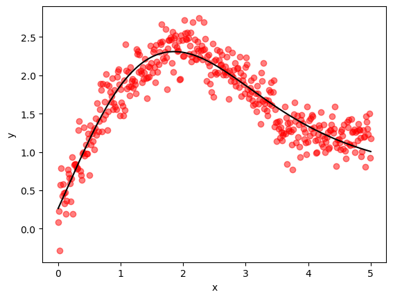
print(f"Trained model with JAX and Optax ADAM in {optax_adam_runtime:.2f} seconds.")
print(f"Final MSE on validation data = {optax_adam_mse:.6f}")
Trained model with JAX and Optax ADAM in 0.28 seconds.
Final MSE on validation data = 0.040869

Here’s a visualization of the result.

fig, ax = plt.subplots()
ax.scatter(x_validate, y_validate, color='red', alpha=0.5)
ax.plot(x_validate.flatten(), f(θ, x_validate).flatten(),
        label="fitted model", color='black')
ax.set_xlabel('x')
ax.set_ylabel('y')
plt.show()

23.6. Summary#

Here we compare the performance of the four different training approaches we explored in this lecture.

Hide code cell source

import pandas as pd

# Compute training MSEs for each method
# Need to retrieve the trained models and compute training MSE
# For Keras, we already have the model
keras_train_mse = model.evaluate(x_train, y_train, verbose=0)

# For JAX methods, we need to compute using loss_fn with the final θ from each method
# We need to re-train or save the θ from each method
# For now, let's add these calculations after each training section

# Create summary table
results = {
    'Method': [
        'Keras',
        'Pure JAX (hand-coded GD)',
        'JAX + Optax SGD',
        'JAX + Optax ADAM'
    ],
    'Runtime (s)': [
        keras_runtime,
        jax_runtime,
        optax_sgd_runtime,
        optax_adam_runtime
    ],
    'Training MSE': [
        keras_train_mse,
        jax_train_mse,
        optax_sgd_train_mse,
        optax_adam_train_mse
    ],
    'Validation MSE': [
        keras_mse,
        jax_mse,
        optax_sgd_mse,
        optax_adam_mse
    ]
}

df = pd.DataFrame(results)
# Format MSE columns to 6 decimal places
df['Training MSE'] = df['Training MSE'].apply(lambda x: f"{x:.6f}")
df['Validation MSE'] = df['Validation MSE'].apply(lambda x: f"{x:.6f}")
print("\nSummary of Training Methods:")
print(df.to_string(index=False))
Summary of Training Methods:
                  Method  Runtime (s) Training MSE Validation MSE
                   Keras    19.447838     0.039152       0.042872
Pure JAX (hand-coded GD)     0.278074     0.039963       0.042119
         JAX + Optax SGD     0.274892     0.039963       0.042119
        JAX + Optax ADAM     0.279582     0.035879       0.040869

All methods achieve similar validation MSE values (around 0.043-0.045).

At the time of writing, the MSEs from plain vanilla Optax and our own hand-coded SGD routine are identical.

The ADAM optimizer achieves slightly better MSE by using adaptive learning rates.

Still, our hand-coded algorithm does very well compared to this high-quality optimizer.

Note also that the pure JAX implementations are significantly faster than Keras.

This is because JAX can JIT-compile the entire training loop.

Not surprisingly, Keras has more overhead from its abstraction layers.

23.7. Exercises#

Exercise 23.1

Try to reduce the MSE on the validation data without significantly increasing the computational load.

You should hold constant both the number of epochs and the total number of parameters in the network.

Currently, the network has 4 layers with output dimension \(k=10\), giving a total of:

  • Layer 0: \(1 \times 10 + 10 = 20\) parameters (weights + biases)

  • Layer 1: \(10 \times 10 + 10 = 110\) parameters

  • Layer 2: \(10 \times 10 + 10 = 110\) parameters

  • Layer 3: \(10 \times 1 + 1 = 11\) parameters

  • Total: \(251\) parameters

You can experiment with:

  • Changing the network architecture

  • Trying different activation functions (e.g., jax.nn.relu, jax.nn.gelu, jax.nn.sigmoid, jax.nn.elu)

  • Modifying the optimizer (e.g., different learning rates, learning rate schedules, momentum, other Optax optimizers)

  • Experimenting with different weight initialization strategies

Which combination gives you the lowest validation MSE?